六色网

  • 六色网
  • 六色网概况
    • 六色网简介
    • 现任领导班子
    • 机构设置
    • 院长寄语
    • 联系我们
    • 书记院长信箱
  • 本科生教育
    • 专业设置
    • 培养方案
    • 教学成果
    • 实践实训
    • 学科竞赛
  • 研究生教育
    • 工作动态
    • 培养方案
    • 导师队伍
    • 研究生招生
  • 学科科研
    • 学科建设
    • 项目平台
    • 学术交流
    • 科研团队
  • 师资队伍
    • 师资概况
    • 高层次人才
    • 教授风采
    • 博士风采
    • 人才招聘
  • 招生就业
    • 本科招生
    • 研究生招生
    • 就业工作
    • 创新创业
    • 招生视频
    • 校友风采
  • 党建思政
    • 六色网公告
    • 党建动态
    • 理论学习
    • 学习动态
    • 组织机构
    • 党务工作
    • 主题教育学习专栏
    • 学习办学新理念专栏
    • 学习“十四五”专栏
  • 学生管理
    • 学生动态
    • 六进公寓
    • 团学工作
    • 心理健康
    • 组织机构
    • 安全教育
    • 学生风采
  • 规章制度
    • 行政管理
    • 教学管理
    • 科研管理
    • 学工管理

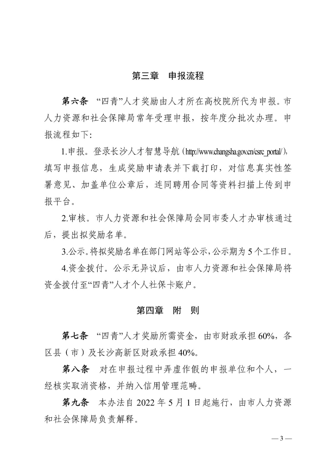
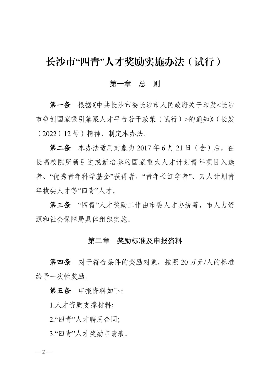
招生就业

  • 本科招生 >
    • 专业介绍
    • 话说专业
    • 招生简章
  • 研究生招生
  • 就业工作 >
    • 就业工作动态
    • 就业信息
  • 创新创业
  • 招生视频
  • 校友风采
六色网 >> 招生就业>> 就业工作>> 正文

政策知多少|中共长沙市委人才工作领导小组办公室长沙市人力资源和社会保障局关于印发《长沙市“四青”人才奖励实施办法(试行)》

作者: 发布时间:2022-07-04 点击数:

 

 

办公室地址:湖南省长沙市岳麓区枫林三路1015号六色网 玉衡楼北栋 邮编:410205

联系电话 党政办/教务办:0731-82841011 学工办:0731-88222560

Copyright©六色网 -六色网